Public Registry
The notification can be made either online by visiting Identità’s website https://www.identita.gov.mt/, by post by sending an email on localnotifications.pubreg.identita@gov.mt for Malta and localnotificationsgozo.pubreg@gov.mt for Gozo, or by the parent/s by visiting the Public Registry Offices in Mater Dei Hospital, Msida, or in Onda Building, Aldo Moro Road, Marsa in the case of a birth in Malta and the Gozo Public Registry, Floor 1, Tower Building, Fortunato Mizzi Street, Victoria, if the birth occurred in Gozo.
The parent/s of a child born in Malta is/are obliged to notify the birth within fifteen (15) days of birth.
- DH35 Certificate of Death and Cause Thereof issued by the medical doctor certifying the death;
- The deceased person’s Identity Card;
- The notifier’s Identity Card.
Other documentation, depending upon the civil status of the deceased may be required.
No fee is levied for a death notification.
The notifier is informed by an SMS or email once the Act of Death is registered.
In cases of a death of a Maltese citizen overseas, a death registration can also be made through one of Malta’s missions. The applicant must submit to the Mission an original act of death of the Maltese citizen in question, issued by the competent foreign authority.
Furthermore, applicants can also visit the Public Registry offices in Marsa or the Gozo Public Registry in Victoria to personally submit a registration of the foreign act of death. The Certificate of Death can then be ordered from the Public Registry website certifikati.identita.gov.mt
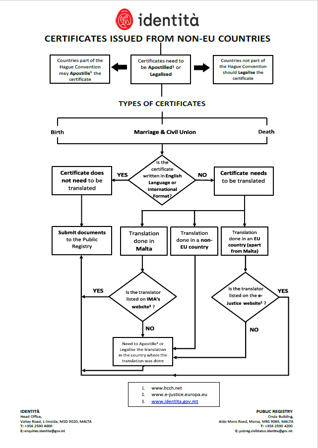
The Public Registry requires original documents for registration purposes. Documents presented to the Public Registry, are retained indefinitely in its archives. Public documents that are not in the English language must be translated into Maltese or English. In cases where one or several fields are in a language other than the English or Maltese language, a translation of these fields is necessary for processing the document. Further information can be obtained from the following (LINK) Policy for the recognition of foreign public documents by Identità.
The Public Registry requires original documents for registration purposes. Documents presented to the Public Registry, are retained indefinitely in its archives. Public documents that are not in the English language must be translated into Maltese or English. In cases where one or several fields are in a language other than the English or Maltese language, a translation of these fields is necessary for processing the document. Further information can be obtained from the following LINK Policy for the recognition of foreign public documents by Identità.
The notification of a death that occurred in Malta can be made online by visiting the Identità website https://identita.gov.mt, by post by sending an email on localnotifications.pubreg.identita@gov.mt, or by any person by visiting the Public Registry offices in Mater Dei Hospital, Msida, or in Onda Building, Aldo Moro Road, Marsa in the case of a death in Malta and the Gozo Public Registry, Level 2, 132, George Borg Olivier Street, Victoria, if the death occurred in Gozo.
When the death of a Maltese citizen occurs overseas, registration of death is submitted through one of Malta’s Missions, or directly to the Malta Public Registry Offices in Onda Building, Marsa or the Gozo Public Registry, George Borg Olivier Street, Victoria, Gozo. In both cases a Letter confirming Maltese Citizenship issued by the Citizenship Unit, Komunità Malta Agency is required. In cases where the death of a Maltese citizen takes place overseas, an original Act of Death issued by a competent authority is required.
The notification of foreign Acts of civil status of Maltese citizens may be notified at the Public Registry offices at Onda Building, Aldo Moro Road, Marsa, and at the Gozo Public Registry, George Borg Olivier Street, Victoria, Gozo or through one of the Maltese overseas missions.
- All documents are retained and indefinitely preserved in the Archives of the Public Registry.
- European Union public documents do not need to be apostilled or fully legalised by virtue of EU Regulation 2016/1191 applicable from 16th February 2019.
- Non-EU public documents need to be either apostilled or fully legalised.
- In the case of originals or certified true copies of public documents note that documents submitted from EU and non-EU countries may be either original or certified true copies. In the case of certified true copies, these must be issued from the same competent authority or Court that has issued the original document.
- Originals and certified true copies of public documents from non-EU countries are also accepted if these are accompanied by a forensic consultation certificate.
- Public documents that are not in the English language must be translated into Maltese or English. In cases where one or several fields are in a language other than the English or Maltese language, a translation of these fields is necessary for processing the document. Further information can be obtained from the following (LINK) Policy for the recognition of foreign public documents by Identità.

